深圳市新冠疫情防控指挥部近日发布通知,支持各类用人单位采取错峰放假,增发节日津贴等鼓励性措施,尽最大努力让更多员工留深过年。对此,深圳各区发出倡议书,倡议广大市民朋友今年春节期间留在深圳过节,非必要不离深。
福田区将举办首届福田新春艺术节,从2021年春节正月初一开始,一直持续到正月二十五,在深圳音乐厅、深圳大剧院、福田文体中心星空剧场。
龙华区政府将举办留深人员红包抽签活动!在“i龙华APP”上提交留深人员信息,红包可用于商超购物。
南山区6大景区将在春节期间推出精彩纷呈的欢庆活动:庙会社戏、传统年集、滑稽明星秀、国际街头艺术SHOW、啮齿目动物科普展……多种主题足够承包您一个假期的欢乐!
龙岗区也发布了“致龙岗区广大职工朋友的一封倡议书”,倡议广大职工朋友今年春节期间留在深圳过年。
坪山马峦街道开展了“留深过年,马峦‘罩’顾您”活动,通过社区居民小组干部、党员义工,共向辖区居民发放了三万多个防疫宣传口罩。
大家是不是感觉这补贴太没分量了?
有分量的来了!
我们很多来深奋斗者都是20岁左右青春年华就来了深圳,有的刚来不久的,有奋斗了几年,也有的十几二十年,但大家都是勤奋、求知、上进的奋斗者,都为深圳的发展贡献了青春年华,有很多人逐步入了深户,成为了真正的深圳人,享受深圳发展的红利。据了解,有很多来深奋斗者渴望加入深户,因为深户可以申请低于市场价的公租房,可以购买低于市场价的安居房,孩子读公立学校有优先权。但,要入深户需要有学历、技能才够资格,特别是早期来深奋斗者学历普遍偏低,大家平时忙于工作无从提升学历。
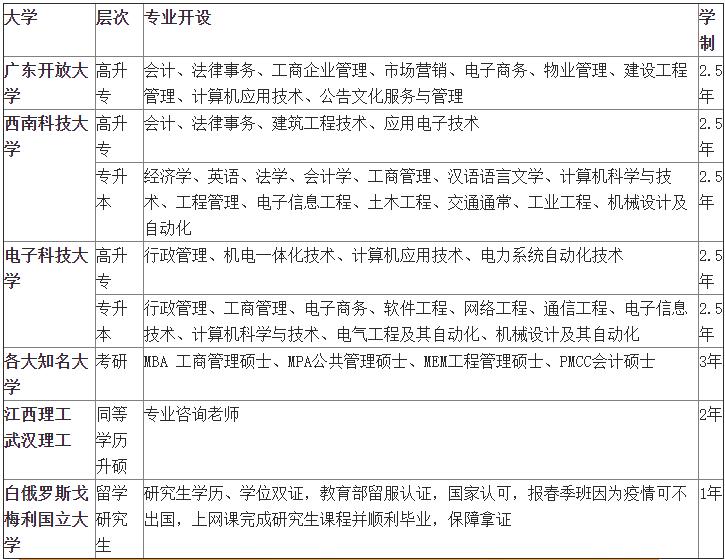
现在重磅推出,在职不耽误工作读大学学历,大学官网网络学习为主,不耽误工作,考试也在大学官网考试,拿证有保障,2.5年毕业,学信网终身可查。 3月1日前报名,享受1000~2000元补贴,可报大学、专业如下:


官方网址:shenyouyong.com
(责任编辑:admin)



